ADHD - mandarin info sheet
- Dr Delina Swee
- Jul 5, 2020
- 1 min read
Updated: Jul 21, 2020
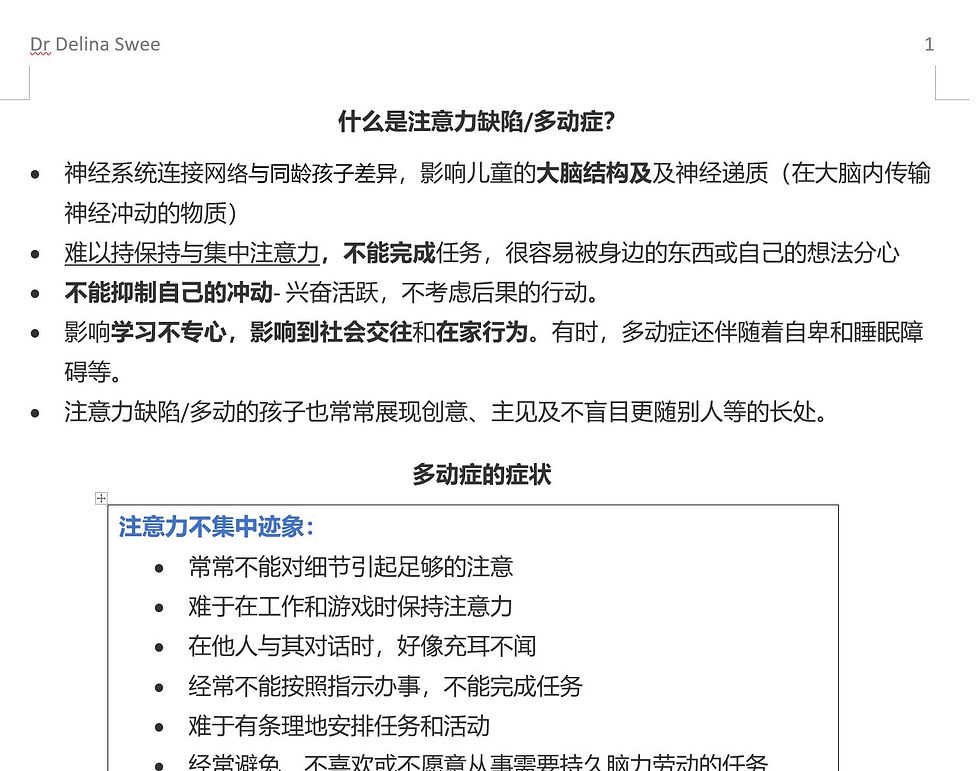
The mandarin info sheet on ADHD was crafted recently to psycho-educate parents of a student with ADHD who were Chinese educated In my search for mandarin materials on ADHD (on simplified mandarin websites), I was rather taken aback by the quality of information especially on the management of ADHD.
The medical information was quite decent but the medical perspective is limited as it's predominantly 'illness-based'. In contrast, the social-educational perspective allows for a more balanced perspective to utilise a 'strength-based' approach.
This is the updated version- refer to pdf - that I attempted to use a more strength-based approach. Given my current (lack of ) proficiency in mandarin, I think this is the best I have for now. I might do a revised version if I get another opportunity to do so.



Comments